如何调整思维模式,改善情绪——安利一个神奇的工具
文:卡伦的暖心花园,作者主页:https://www.douban.com/people/33610123/
来源:豆瓣
只要生活在这世界上,几乎没有人未曾在某些时刻被一些情绪所困扰。
有些情绪会让我们很痛苦,让人厌恶,我们都希望在我们的生活中没有这些让我们痛苦的情绪,比如:分手后很长时间走不出,一直现在痛苦深渊中挣扎;工作中被批评后容易陷入沮丧情绪中,一蹶不振;在人际交往中非常敏感,别人的某个眼神,表情,某句话就让敏感的自己陷入自我怀疑,自我否定的的煎熬中。
虽然消极的情绪会让我们陷入痛苦中,不过它也存在积极的意义,它们就如生理上的痛楚一样,提醒我们身体上有些地方需要处理一下了。就像对一个被盲肠炎折磨得死去活来的人来说,它的痛是有意义的,痛是身体的一种报警信号,甚至是一种自我保护的机制,提醒我们盲肠发炎了,需要消毒,开刀,缝合,消炎,康复,进而痊愈。
而人如果失去身体的痛觉,那是一件很可怕的事情,身体可能出现了严重的问题,而我们全然不知,不能及时发现,错失了及时处理和最佳疗愈的时机。潜在的危险往往是致命的。
情绪上的痛苦跟生理上的痛楚一样,是一种警报,提醒我们需要去关注自己的内心,关怀自己的精神世界了。当我们遇到比较困扰,让我们觉得痛苦的情绪,我们自己可以如何去与情绪相处,接受它的提醒,改善情绪呢?
推荐给大家一个神奇的自助小工具,它也许可以有效帮助你缓解一部分情绪,并能帮助你在这个过程中更加了解自己的思维,做出更加适合的反应。 这个工具是思维记录表(Thought Record ,TR),我们俗称“五栏表”,由认知行为治疗的创始人阿伦贝克等人设计出来的,也是CBT治疗师在治疗中常用的一种工具。这个工具运用在当患者觉得痛苦的时候促使患者评价自己的自动思维的工作。
实际使用效果如何?
学习CBT的时候,当我们老师介绍这一个工具的时候,我和我的同学们并没有感觉有什么神奇之处,但当我们自己在作业中亲身使用时,还是有一点小惊喜的,很多人都反馈情绪有一定程度的缓解。
我个人的感觉,在填写这张表的过程中,一方面是思考的过程帮助我平静下来,另外比较关键的是这张表的设计能够帮助我比较体系化地把问题,自动思维,情绪清晰呈现出来,这个过程是自己与自己的理性对话,让你对困扰你的问题有了新角度的,更加全局的认识,思考和领悟,另外对于情绪的命名以及程度的评估也帮你提升对情绪的掌控感。
这个表的最神奇的部分,我认为是“适合的反应”这一栏,自己对自己的苏格拉底提问。可以让人看到一幅不一样的思维画面,这个部分会用帮助你用一个更宽广的视角去看待这件事情,而是不仅仅用自己一贯的视角去看问题。
其实这一窜提问,对遇到困难,混乱困顿的情况下,自己按照问题去梳理,都会有好的效果。在这里也跟大家分享下这些帮助形成替代性反应的问题:
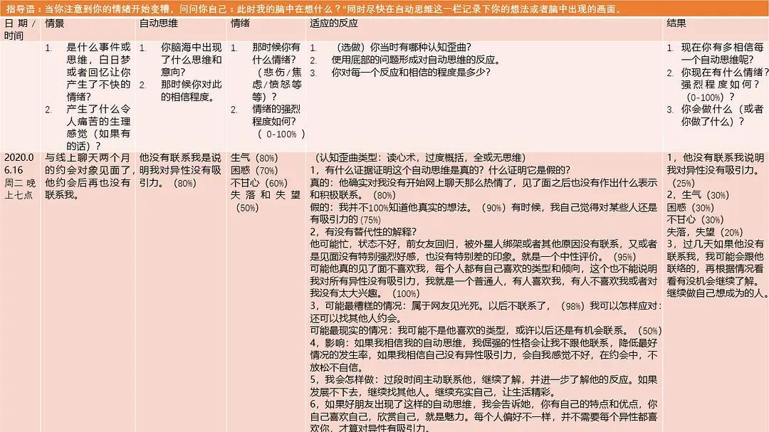
1,有什么证据证明这个自动思维是真的?什么证明它是假的?
2,有没有替代性的解释?
3,可能发生的最糟糕的情况是什么?我能怎样应对?可能发生的最好的情况是什么?最现实的结局是什么?
4,如果我相信我的自动思维会有什么影响?我改变想法的话会有什么影响?
5,我该怎样做
6,如__(某个朋友的名字)在这种情景下,有了这种自动思维,我会告诉他/她什么? 大概花10-30分钟的时间,去填写这一张表。
对有一部分的人来说,效果是肉眼可见的。
使用的tips: 使用人群的范围,我建议是是情绪程度在轻度或中度的小伙伴,如果是情绪非常激烈的状况下,或者对于严重的情绪障碍或人格障碍的小伙伴,可能不太适合自己用这种方式。建议大家如果情绪比较激烈,可以用其他的方式让自己先平静下来,如果有必要,还是寻求专业的支持。
我建议大家写下来,而不仅仅在脑海里面想这张表上的信息,写下来的过程会让你对你自己的问题和想法,以及调整的过程清晰很多,在整理的过程中也可以帮助自己平静下来。并且还有一个特殊的功效:在你下次有类似想法的时候,可以把这张表(可以写在卡片上)拿出来看,也是一种自我提醒和强化。一次次练习这些反应,就易于把这些反应整合到的思维中去。如果是自己经常出现的自动思维,规律阅读,通常比遇到困难才重读更有效。
另外,没有一种方法适合所有的人,虽然五栏表在临床中的运用效果是非常有用的,但不代表对所有的人都有用,也不代表对所有的问题和情景都适用。
最后附上这张表格的使用范例:

希望这个工具可以帮助到一些小伙伴。
参考文献:
认知疗法基础与应用(第二版),Judith S Beck. 2013
作者简介:卡伦的暖心花园,国家二级心理咨询师,提供网络视频心理咨询及广州本地面询。知乎/豆瓣/公众号:卡伦的暖心花园。转载/预约联系:karenwork@foxmail.com。微信扫描二维码,关注我的公众号。作者豆瓣主页:https://www.douban.com/people/33610123/
责任编辑:小鲸鱼 八角亭
原作者名: 卡伦的暖心花园
转载来源: 豆瓣
转载原标题: 五个月三跨华东师范大学心理学专硕——超效率复习心得
授权说明: 口头授权转载