1-1 音频辅导:跟负面情绪做朋友
除了由海蓝老师亲自主讲的视频课程外,海蓝老师和她教练团还会每周围绕课程,为你分享延伸知识、生活案例,提升你的学习效果。本期的辅导导师:
王晓飞
海蓝幸福家全项教练
十四年电台主播
简介:王晓飞老师,跟随老师学习5年,静观践行达1600个小时以上,动身践行达800个小时以上;带领放下过去梳理案例达100多人次。
第一个问题:那为什么我们会这么容易有情绪呢?而且还是负面的。
正如德克萨斯大学的心理学家,克里斯汀、奈佛博士说:几千年前,当我们的祖先在篝火边围坐聊天时,那些积极乐观、放松随意的人,会比那些负面思维较多、紧张戒备的人,更容易被狮子叼走。为什么我们容易有情绪,因为为了生存,我们的大脑天然的倾向是关注负面情绪。不幸的是,这种倾向对于人类生存有益处,对于幸福,却毫无帮助。
因为人们遇到不舒服时,都会与之对抗。这种对抗虽然在生理层面上保护了我们,但是在心理上却并非如此。比如,当我们面临实际危险时,本能反应是战斗、逃跑或僵住不动,直到危险过去。
但当危险来自于我们的内在——当我们遭受负面情绪的攻击时,我们是怎么做的?我们对抗的本能就变成自我批评,逃跑的本能就变成情感麻木,而僵住不动则像大脑被卡住了一样,一遍又一遍地问自己“为什么是我?”“为什么这件事发生在我身上?”当我们与情绪对抗时,它们会越战越勇,对抗甚至越演越烈。
第二个问题:我们来探讨一下情绪失控对于亲密关系伤害有多大。
就像我,在我还没有跟随海蓝博士学习时,情绪也时常难以控制,常常觉得自己像个易燃易爆品!可是 每每情绪爆发后,自责,自责后反思,反思后痛下决心,决不再犯。可是,可是,唉——你懂的。后来学习后,知道情绪的重要性,也做了很多梳理,看到了很多被父母的情绪伤害的伙伴的心痛。
于是,我也想了解自己的情绪是否给孩子造成伤害,我特意找一个时间,装作很漫不经心的问孩子:宝宝,妈妈生气时,你是什么感觉?孩子想了一下说:像大海立了起来!那一刻,我惊呆了!原来,对于孩子来说,我的脾气就是一场海啸。亲爱的,你的孩子经的起你多少次的海啸?!
而脾气对于亲密关系的伤害,那就——天呐我都词穷了。本来嘛,全世界有70多亿人,我们只选中这个一个人做伴侣,这该是怎样的缘分啊。为了恋爱甜蜜,婚姻幸福,我们也做了那么多努力和付出,就像一砖一瓦建造一个大楼一样,可是,你的脾气,你就是一次无计划、无策略、无预告的“爆破”行动。
亲爱的,你见到大楼的爆破吗?我建议你百度一下看看。我看过,而且反复看了多次,心里被深深触动,要创建一个婚恋的幸福大楼,需要多少块砖头、多少位工人、多少的材料、多少个工序、多少时间啊,而爆破只是一两分钟的时间。
第三个问题,负面情绪就一定是坏事吗?
亲爱的,你的情绪还容易宣泄给谁呢?父母、朋友;或是给你提供服务的饭店服务员、售货员?要么是亲近,要是是弱势的。
情绪是会传染的,而且是会在传染中像滚雪球一样,越变越大。
说到这儿,你是不是会说,哇塞太吓了,情绪太可怕了。
听很多人说:情绪是魔鬼。说情绪是魔鬼,是因为许多人在情绪冲动时做了伤害自己、伤害他人的事情。所以有“一失足成千古恨”之说。水是滋养我们的生命之源,但发生洪灾时也吞噬过数不清的生命;火给予了我们很多能量,使我们能够取暖、做饭、制作很多东西,但发生火灾时,也会烧毁一切我们认为有价值的东西——包括生命。那么我们是否也可以说,水和火是魔鬼?
它们都是生命的资源,可以是魔鬼,也可以是天使,关键取决于人们是否对它们失去控制。
其实,情绪也一样是生命的资源。天下没有什么情绪是魔鬼,所有的情绪本质上都是天使,都在守护我们。例如:
痛苦,会指引我们去寻找一个摆脱威胁的方向;
焦虑,告诉我们,事情很重要,我们自己觉得,当下拥有的资源和能力不足以实现我们期望中的目标,需要添加一些很重要的资源。
当我们愤怒时,也许是我们的身体和大脑在试图保护一些非常重要的东西——也许是我们的尊严,是自尊?或者是我们早已遗忘的童年创伤被激活。愤怒告诉我们,也许是时候要去正视它,放下它,以便 让我们更好的生活。
所以情绪本身并无好坏,也无对错。关键是在情绪中,你对自己说了什么?做了什么?你对别人说了什么?做了什么?这才决定我们与自己、与他人是否能够和谐。
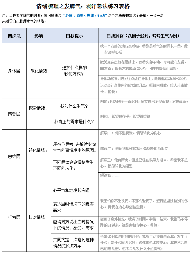
最后,给大家推荐一个应对情绪的操作表格。
如果对人对已所说所做,都是有伤害的。那亲爱的,第一步先是“止损”,即便你的情绪还未消退,但起码停止要发起海啸或爆破的行为。如何管住自己不发火,具体做法,视频中,海蓝博士教授剥洋葱法你是否已经操练起来了。这个方法非常有效,在海蓝博士的书籍《不完美,才美2——情绪决定命运》一书中,有更为详细的介绍。你也可以将具体的操作表格打印出来,按照步骤一遍遍操练起来。

情绪肌肉,也是一天一天练起来的。不是脑海里虚拟演练能够比拟的哦,记得操练起来。发生在一年之内的让你不愉快的事,难受程度在中等以下的,都可以用这个方法自己梳理。
亲爱的,记得,为了生存的更好,我们的大脑在进化中,养成了一个不良嗜好,那就是偏好把事情往坏了想,把事情往不好处解读。我们需要培养一种和负面情绪做朋友,让自己感到安全、被支持、被关怀的能力。这个能力可以从情绪梳理法的操练中业,可以从自我关怀中来,也需要我们对过往有很多的梳理和放下。总之,亲爱的,负面情绪是一个朋友,要让她当你的情报员,而不是冲峰队。